Что не убивает, делает... быстрее? Аксолотли научились использовать травмы для ускоренной регенерации
Травма — это всегда локальное событие. Или нет? Когда живой организм теряет конечность, представляется сложный процесс заживления и восстановления, сконцентрированный строго в месте повреждения. Организм мобилизует ресурсы, чтобы залатать дыру. Но что, если это лишь часть картины?
Новое исследование, посвященное аксолотлям — мастерам регенерации, — позволяет пересмотреть этот процесс. Оказалось, что ампутация одной конечности запускает в организме животного каскад реакций, который готовит другие, неповрежденные лапы к возможной будущей травме.
Что происходит, когда аксолотль теряет конечность?
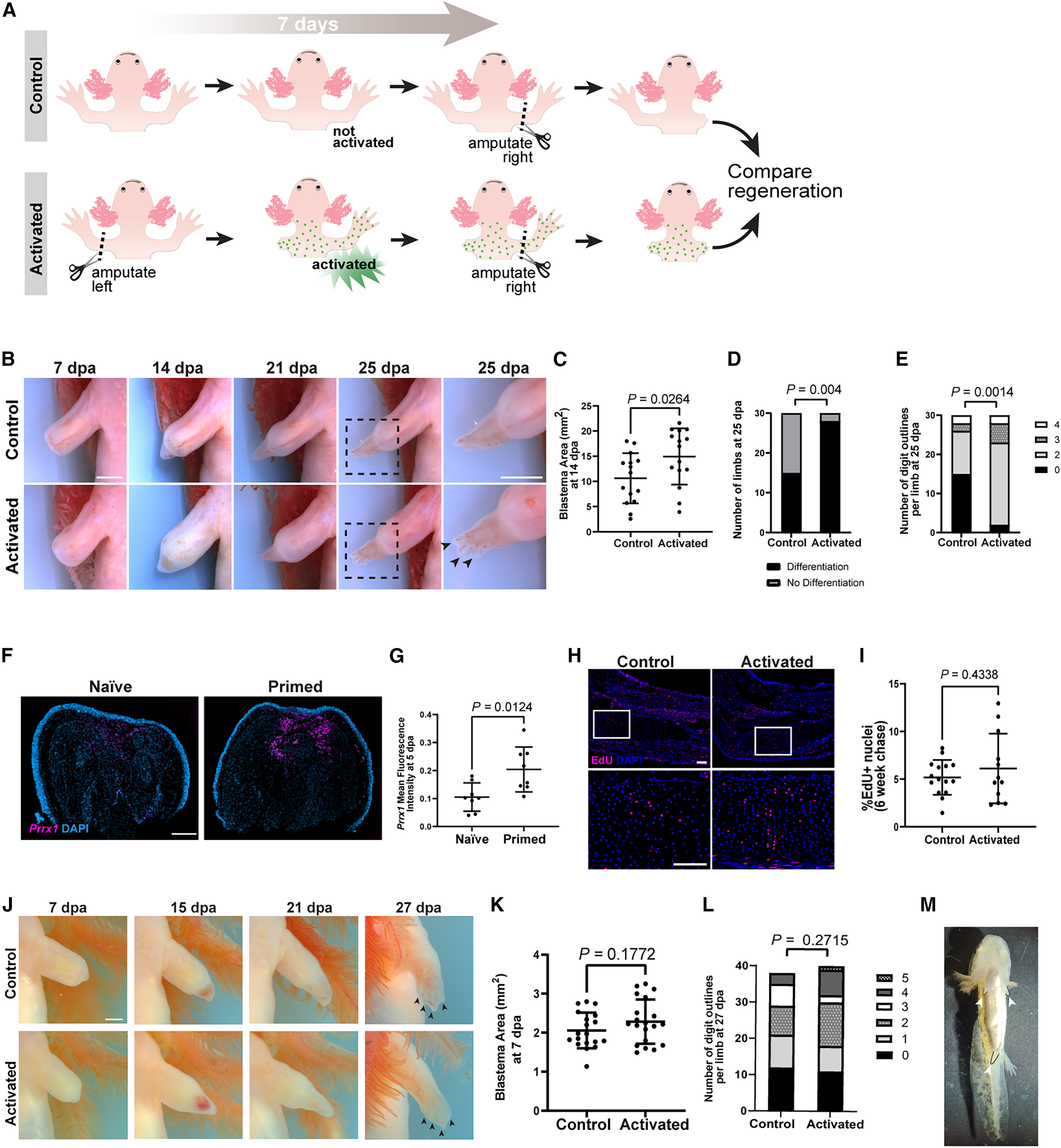
Исследователи провели простой эксперимент. Они разделили аксолотлей на две группы. У «наивных» животных ампутировали одну конечность и следили за ее восстановлением. У второй, «подготовленной» группы, сначала ампутировали одну лапу, а через некоторое время — другую, на противоположной стороне тела.
В результате, вторая конечность у «подготовленных» животных регенерировала значительно быстрее. У нее раньше формировалась бластема — скопление недифференцированных клеток, из которого, как из строительного материала, формируется новый орган. Пальцы на этой конечности также появлялись быстрее.
Это явление назвали «прайминг», или подготовка. Потеря одной конечности как подготавливает весь организм к возможному повторению этого события. Но как неповрежденные части тела узнают о травме, произошедшей на другом конце организма?
Кто передает сигнал тревоги по всему телу?
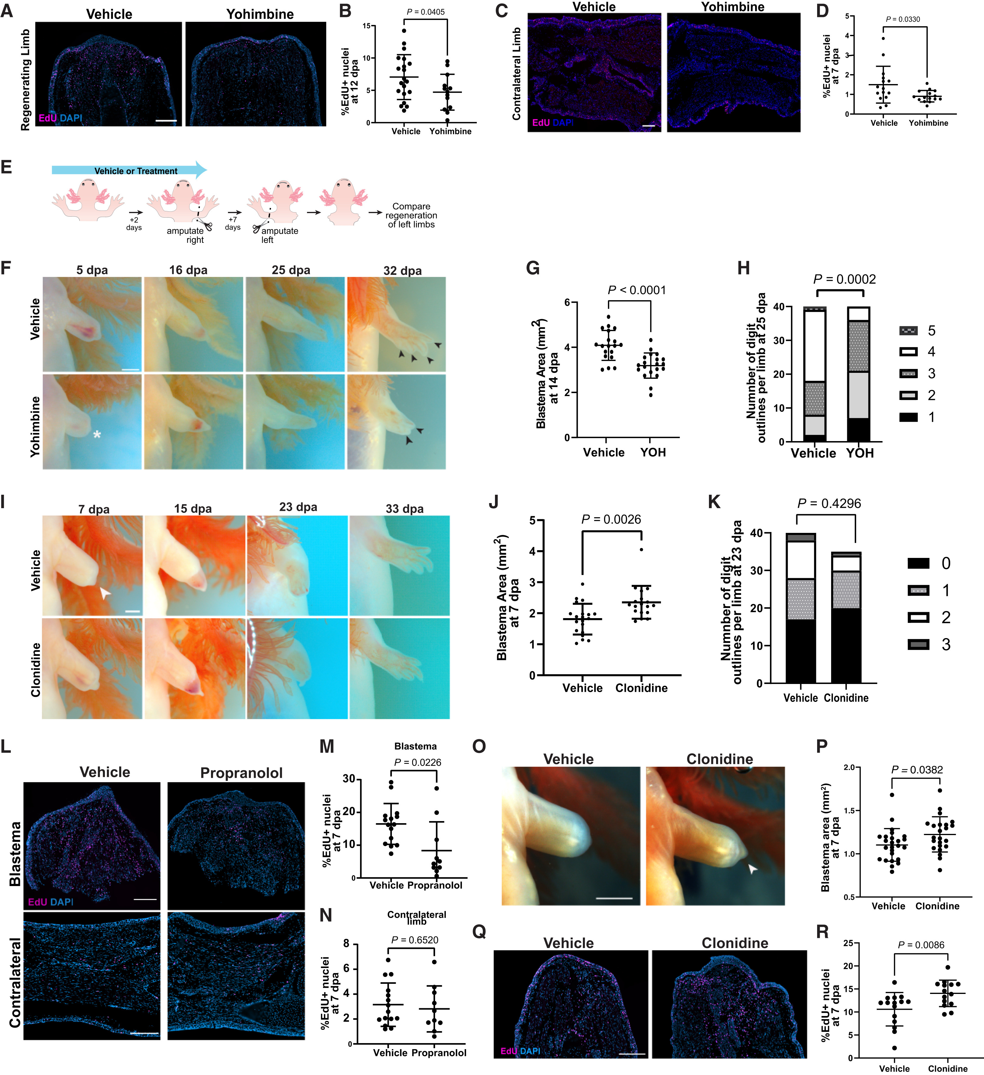
Логично было предположить, что коммуникация идет через нервную систему. Она мгновенно передает сигналы на большие расстояния. Ученые проверили эту гипотезу, перерезав нервы, ведущие к одной из неповрежденных конечностей. После этого они ампутировали другую лапу, чтобы запустить системный ответ.
Эффект прайминга исчез. Конечность с перерезанными нервами не показала никакого ускорения регенерации после второй травмы. Это подтверждает: для подготовки удаленных частей тела к регенерации необходима неповрежденная нервная связь.
Дальнейшие эксперименты уточнили, какая именно часть нервной системы за это отвечает. Оказалось, что центральное звено здесь — симпатическая нервная система. Та самая часть, что отвечает за реакцию «бей или беги». Именно она рассылает по всему телу сигнал тревоги после травмы.
Какой язык использует нервная система?
Симпатическая нервная система общается с клетками тела через химические сигналы — нейротрансмиттеры. Ключевым в этом процессе является норадреналин и так называемая адренергическая передача сигнала.
Чтобы доказать это, исследователи применили вещество, которое химически разрушает окончания симпатических нервов. У таких аксолотлей после ампутации не наблюдалось ни ускоренной регенерации, ни активации клеток в удаленных конечностях. Более того, даже локальное восстановление на месте первой травмы было сильно затруднено.
Это означает, что адренергический сигнал выполняет две функции:
- Локально: он необходим для запуска процесса регенерации непосредственно в ране.
 - Системно: он распространяется по всему телу, активируя клетки в других конечностях и готовя их к будущим вызовам.
 
Интересно, что за эти две функции отвечают разные типы клеточных рецепторов. Альфа-адренорецепторы управляют системной подготовкой, а бета-адренорецепторы — локальным восстановлением. Один и тот же химический сигнал, но разные приемники на клетках приводят к разным результатам.
Что заставляет клетки «проснуться»?
Хорошо, сигнал получен. Но что именно происходит внутри клетки, когда она переходит в режим готовности? Исследование показало, что адренергический сигнал активирует фундаментальный клеточный механизм — сигнальный путь mTOR.
Это центральный регулятор роста, деления и выживания клеток. Когда ученые блокировали mTOR с помощью препарата рапамицина, эффект прайминга полностью пропадал. Клетки в удаленных конечностях переставали готовиться к регенерации.
Таким образом, выстраивается четкая логическая цепочка: травма → активация симпатической нервной системы → выброс норадреналина → активация mTOR в клетках по всему телу → «прайминг» и готовность к ускоренной регенерации.
Клетки, которые входят в это состояние готовности, — это в основном местные стволовые и клетки-предшественники. Они не начинают беспорядочное деление, а скорее меняют свое внутреннее состояние. Их генетический материал (хроматин) становится более готовым к быстрому считыванию генов, необходимых для регенерации.
Зачем организму такая сложная система?
На первый взгляд, такая реакция кажется избыточной и энергозатратной. Зачем готовить к травме все тело, если повреждена лишь одна его часть? Тут дело в образе жизни саламандр.
В дикой природе они часто становятся жертвами хищников или даже каннибализма со стороны сородичей. Потеря одной конечности повышает вероятность новых атак, так как животное становится менее подвижным. Наблюдения за их близкими родственниками, тигровыми саламандрами, показали, что особи с несколькими конечностями, находящимися на разных стадиях регенерации, — не редкость.
Способность быстрее восстановиться после второй или третьей травмы — это прямое эволюционное преимущество. Система прайминга — это биологическая страховка, выработанная миллионами лет эволюции в опасном мире.
Это исследование показывает, что регенерация — гораздо более глобальный процесс, чем мы думали. Организм не просто заживляет повреждение, а реагирует на него целиком, перестраивая свою физиологию и готовясь к худшему. И в этом сложном механизме аксолотли достигли совершенства.
Источник: Cell
Источник: www.flickr.com
